SOx Scrubber
SOx Scrubber
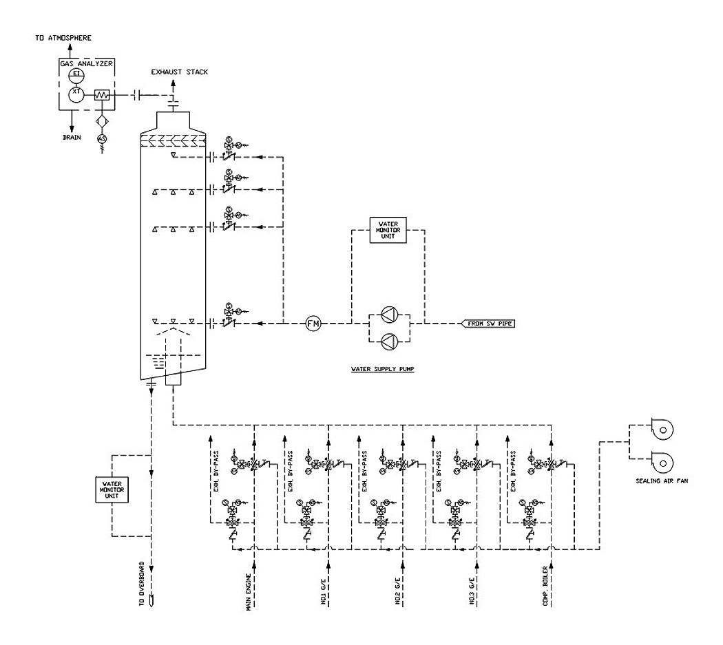
Most of cargo ships operate majority of time (about 90%) in open sea and HI AIR I-Type Open Loop Scrubbers optimized for 0.5% Sulphur requirement in Open Sea (Outside ECA) shall make the more of benefits.
-   FEATURES  
                                            -  Low Operating Cost:
 Low Sea Water & Electric Power Consumption by High-Residence time of Exhaust Gas and Efficient Spray Pattern (Patented)
 - High Grade Material:
 - Tower : SMO254
 - Internal Piping & Nozzle : SMO254
 - Mist Eliminator : SMO254
 - Packing : Super Duplex steel
 - Operation Friendly:
 - Simple Construction
 - User Oriented HMI
 - Fast Delivery for Clients
 - 5~6 Months after contract
   - Excellent Space Adaptability:
 HI AIR SOx Scrubber can be flexibly installed in narrow Funnel Casing with two methods (I-Type and L-Type). HI AIR SOx Scrubber is a new design of the exhaust gas manifold and can be located above or next to the exhaust gas boiler, which can reduce the installation cost by avoiding the funnel modification.
   - Open Loop System Configuration
   - Hybrid System-Open Loop Mode System Configuration
   - Hybrid system-Closed Loop Mode System Configuration
   
-  Low Operating Cost:
-   OPTIONS  
                                            - Tower Size & Weight (I-TYPE)
   Capacity 
 (MW)D(mm) H(mm) Approx. 
 Dry Weight(kg)6MW 2,300 8,100 5,700 8MW 2,600 8,400 6,800 10MW 3,000 8,600 8,400 13MW 3,400 8,900 10,200 16MW 3,700 9,200 11,900 22MW 4,400 9,700 15,700 30MW 5,300 10,200 20,800 40MW 5,900 10,800 25,400 46MW 6,300 11,000 28,500 52MW 6,700 11,400 31,800 60MW 7,200 11,800 36,000 * Note : Dimensions can be customized to the installation space. - Tower Size & Weight (L-CONNECTION)
   Capacity 
 (MW)D(mm) H(mm) Approx. 
 Dry Weight(kg)6MW 2,300 8,000 5,100 8MW 2,600 8,200 6,100 10MW 3,000 8,500 7,600 13MW 3,400 8,900 9,400 16MW 3,700 9,100 10,900 22MW 4,400 9,700 14,500 30MW 5,300 10,300 19,400 40MW 5,900 10,900 23,600 46MW 6,300 11,200 26,600 52MW 6,700 11,600 29,700 60MW 7,200 12,000 33,700 * Note : Dimensions can be customized to the installation space. 
-   DOCUMENTS  
                                            For more information, please contact the sales manager.NOT AVAILABE 
 
							 
													 
													 
  
  
  
		 Jung gu, Kim
									
										Jung gu, Kim
									
									 055-340-5182
										055-340-5182
									 spare@hiairkorea.co.kr
										spare@hiairkorea.co.kr
									 Team Leader
                                    Team Leader